Welcome to C.R.I.S.S

Mission: C.R.I.S.S. is a collaborative effort to integrate the shared effort of physicians and scientists to improve the use of patient data and specimens in biomedical research.

Ongoing projects are focused in, but not limited to, Urology and Urologic Oncology. Through joint efforts from urologists, oncologists, pathologists and scientists, these projects intend to implement knowledge gained from medical practice to guide scientific discovery. This knowledge, in turn, will guide our understanding of disease and improve the treatment of our patients.


Investigators interested in collaborating with C.R.I.S.S. members and accessing material and/or data made available through C.R.I.S.S. should submit a request with a brief description of their projects and the intended utilization of the materials. 

  • Immunofluorscent staining of invasive bladder cancer using Ki67 (proliferation, Red), collagen (connective tissue, Green), DAPI (nuclei, Blue).
  • Bladder Cancer
  • Bladder Cancer Staging
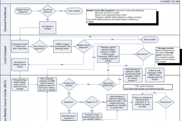
  • Bladder Cancer Treatment Guide